Zoología
Las ranas que habitan tierras bajas también están infectadas por quitridomicosis
Las poblaciones de ranas están disminuyendo a nivel mundial debido a enfermedades fúngicas. No obstante, la comunidad científica pensaba que algunas zonas estaban relativamente libres de infección, debido a su clima. Pero incluso los lugares con bajas tasas de mortalidad pueden albergar altas concentraciones de ranas infectadas, según un nuevo estudio publicado en ‘PLOS One’ encabezado por Alison Davis Rabosky, de la Universidad de Michigan. Los resultados sugieren que pueden existir importantes reservorios de infección mucho más allá de las áreas con altas tasas de mortalidad.
La quitridomicosis es una enfermedad fúngica de los anfibios que en los últimos años ha diezmado las poblaciones de ranas en todo el mundo. La enfermedad está causada por ‘Batrachochytrium dendrobatidis’ (Bd), que se considera un hongo "amante del frío" porque encuentra su rango óptimo de temperatura en las regiones más frías. Así, las poblaciones más severamente afectadas por quitridomicosis se han localizado en áreas con una elevación moderada a alta, incluidas las montañas de América Central y del Sur, Australia o Sierra Nevada en los Estados Unidos.
Para comprender mejor la dinámica de la infección por Bd, los investigadores analizaron ranas de la Amazonía peruana, una zona de tierras bajas que no ha experimentado descensos de ranas y que se cree que está libre de la enfermedad, debido a sus temperaturas más cálidas.
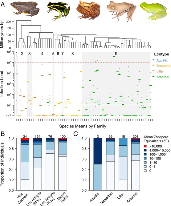
Contrariamente a lo esperado, descubrieron que entre el 24 y el 46 por ciento de las ranas de 80 especies estaban infectadas por Bd. A pesar de la infección, las ranas no mostraban signos de enfermedad. No obstante, dichas poblaciones pueden actuar como reservorios de brotes de enfermedades entre poblaciones que son menos resistentes o en entornos más propicios para la infección, según sugieren los autores.
![[Img #57404]](https://noticiasdelaciencia.com/upload/images/10_2019/3689_47346.jpg)
Entre el 24 y el 46 por ciento de las ranas de 80 especies estaban infectadas por Bd. (Foto: Russell et al. 2019)
"No encontramos una relación detectable entre qué especies estaban infectadas, en qué tipos de ambiente vivían y las tasas de infección", agrega Davis Rabosky. "Bd parecía estar en todas partes".
Según los investigadores, estos resultados “muestran una prevalencia alta y generalizada de la infección en un ecosistema tropical de tierras bajas”, lo que contradice las expectativas basadas en el patrón global de patogenicidad de la Bd, “que se limita en gran medida a elevaciones más altas y temperaturas más frías”. “Estos hallazgos implican que las tierras bajas pueden desempeñar un papel crítico en la propagación y persistencia de la Bd en el tiempo y el espacio”, concluyen. (Fuente: DICYT)



